PCB

电路基础
电路定理
KCL 基尔霍夫电流定律:流入的电流等于流出的电流
- 在集总参数电路中,任意时刻,对任意结点流出(或流入)该结点电流的代数和等于零
KVL 基尔霍夫电压定律
- 在集总参数电路中,任意时刻,沿任一回路,所有的支路电压代数和恒等于0
其他概念
- 集总参数电路:假定理想条件下,近似地描述实际电路,前提要求实际电路的尺寸要远小于电路工作时的电磁波的波长

读懂原理图
注释
标注元件功能
shNC # no content 默认不链接 NF # no fix 默认不安装 0R # 可以短路连接1
2
3

基础入门

锡金属
- 熔点一般在183 °c左右
PCB设计
概述
- 导线:具有和原理图对应的网络连接关系;布线时,导线可被自动推挤、环绕等;通常用于信号线
- 铺铜:通过一整块铜皮对网络进行连接,通常用于地GND 和 电源POWER
- 十字隔热隔离设计,避免焊接时散热太快,利于焊接
- 填充-无任何隔离,一般用在需要过大电流时,如电源线的布线
- 丝印:PCB上印刷的信息,用于标识电子元件位置、数值、型号等信息;
- 阻焊:在铜层上覆盖油墨层,防止PCB上的线路与其他金属、焊锡或其他导电物体接触短路;起到绝缘和保护铜层作用;选择性漏出焊接需要的PAD、IC等


覆铜版
PCB制作的原料,覆铜板也称铜箔bó层压板,由一层或多层铜皮,粘着一块绝缘基材所组成的板子,通常以玻璃纤维居多。

制作流程
- 覆铜板 - PCB设计 - 钻孔 - 显影 - 蚀刻 - 阻焊涂层 - 保留焊盘 - 印制丝印 - 【焊盘和接口处理】
- 显影:按照设计的PCD线路图,将一种防腐蚀材料精确的印刷在覆铜板上
- 蚀刻:将覆铜板浸入特定化学溶剂,将未被抗腐蚀材料保护的铜溶解去除,精确地留下PCD导电铜路径
- 阻焊涂层:铜线长时间暴露在空气中就会老化、短路风险,因此在电路板上加一层绝缘图层,不同材料涂层的颜色可能不同,但不会存在性能差异
- 保留焊盘:铜板被阻焊涂层覆盖,电子元件将无法通过焊接,与其固定连接,对于预定安装电子元件的位置,必须移除相应区域的阻焊涂层
- 【焊盘和接口处理】:铜材料暴露容易氧化,导致性能下降,通常会进行抗氧化的二次处理,因此开发板上的盘并非同本身的黄色,而是呈现一种银白色,这是因为进行镀锡处理,保护铜焊盘的同时提高焊接的可靠性和耐久性;甚至镀金/银

过孔
- 通孔 Through Hole:从PCD的一侧直接穿透至另一侧
- 盲孔 Blind Via:连接PCB内层与外层,但不贯穿整个PCB
- 盖孔 Buride Via:仅存在于PC B的内部层之间,不与PCB表层相连

PCB叠层结构
电路板的层数通常以双层递增,如2、4、6层等;四层板可以被理解为由两个双层板通过夹持一层绝缘基材而组成。
- 信号层 Signal layer:包括顶层、底层、中间层;各层间可以通过过孔、埋孔、盲孔实现互相连接
- 丝印层
- 阻焊层
- 锡膏层:钢网是根据锡膏层进行对应开孔; 锡膏层会在回流焊时被涂上锡膏
- 多层:过孔一般要穿越多层,过孔中间的区域被称为多层;当希望不要铺铜到某一区域/禁止布线时会有这个多层选项,防止顶层和底层的铺通
- 机械层:定义整个PCB板的外观,用于设置电路板的外形尺寸,数据标记、对其标记、装配说明及其他的机械信息
- 板框层:控制板子的大小
- 3D外壳层:简单的PCB外壳



封装
将半导体芯片、集成电路、晶体管这样的电子部件用一种保护性的材料包起来,能够轻松的连接到电路板上。
- 分类
- 插件:
- 贴片
- 封装规范 - “信仰尺📏”





IC 芯片
- 集成电路 / IC 芯片(Integrated Circuit):内部嵌入了精密设计的复杂电路,包括晶体管,电阻,电容等基本电子元件
- 大多由半导体材料如硅制造而成,大的减小了电路的体积与成本,同时显著提升了电子设备的性能

DIP封装
DIP 双列直插封装,传统的封装形式,原件有两排平行的引角适合穿孔安装在PCB

SOIC封装
SOIC 小型轮廓封装:常用于贴片技术,与DIP封装类似,只是引角弯曲,需直接焊接在PCB上

QFP封装
QFP 四边扁平封装:四边都有引脚,用于集成电路提供较高的引脚数目,适合复杂的电路设计

BGA 球栅阵列封装
在元件底部使用网格形式的球形引脚,提供更高的引脚密度,使用高性能、多引脚的集成电路

元件封装绘制
PCB布局
布局要求
元器件之间应相互平行或者垂直排列,以求整齐、美观;元件排列紧凑,在整个版面上应分布均匀、疏密一致
对于非手动焊接,希望降低批量生产时回流焊工艺复杂度时,要求 所有元器件均放置在顶层;手工焊制无所谓
必须根据元器件电器特性和使用特点布局
- 各种接口、按键和排阵,需放在板子边缘,方便插接
- 对于屏幕、主控芯片等,一般放在板子中央
- 电源电路,一般放在板子的电源输入旁边,且要注意电流路径和滤波电容位置(非常重要)
- 晶振需靠近单片机晶振引脚摆放
元器件是三维物体,空间干涉情况需单独考虑
元件的布局应采用模块化,也就是同一模块电路的元件应放同一区域,按就近原则布局
不要使用自动布线!!!
顶层优先原则:尽可能在顶层布线
电源线原则上要加粗:利于电流流通
- 日常PCB设计中,在25°c时,铜厚10z盎司的导线,10mil线款能够承载0.65A电流;40mil线宽能够承载2.3A电流
同一层内走线大于90°:同一层禁止走线90°或锐角,锐角/直角会造成走线阻抗不连续,影响信号的传输,推荐走线135°
注意电流路径和电容位置:电源应先经过电容滤波再传给后级,去耦电容要贴近芯片引脚放置,并就近接地
高频信号线应尽可能短,等距,并做好与其他信号线的屏蔽隔离。
为降低相邻走线间的串扰,尽量避免相邻层平行走线
走线应遵需3W原则:相邻层信号线应采用正交方向
晶振这类高频信号线,尽可能保证走线长度一致,差分线布线应尽量等距等长
借助布线-差分对布线功能实现-绘线过程中会动态提示
屏蔽信号实现:外围打一圈GND的过孔
在包裹的GND过孔内部,设置禁止布线层,防止晶振电路上铺铜
- 禁止区域-多层(包括顶层/底层);禁止选项-铺铜

3W:W是单个线的宽度,3W是指两条线的中心间距要大于3倍的线宽
PCB布线要尽量远离空安装孔、电路板边缘
- 避免PCB钻孔加工中,切掉一部分导线
需要添加泪滴
椭圆形/条形的焊盘,建议从短边引出线,避免在焊盘处形成直角
布线顺序
- 关键元件优先、关键信号优先、密度优先

快捷操作
嘉立创
sh框选器件后 按command + shift + x # 布局传递,将原理图的布局应用于PCB布局 框选器件后 按shift + x # 跳转到原理图/PCB,并高亮选中部分1
2sh设置-PCB/封装-常规-布线-自动添加泪滴 # 布线时自动添加泪滴1
EDA软件
Electronic Design Automation,电子设计自动化软件,用于电子系统设计、仿真、分析、布局、布线、验证和制造准备的计算机程序集合。
- 常见
- Altium Designer
- KiCad 开源免费
- 嘉立创EDA
- 流程:原理图设计 - PCB设计 - 打样 - 焊接 - 功能验证
- 原理图四要素
- 元件符号
- 连接线
- 结点
- 注释
嘉立创EDA
浏览器:在线版与本地版
- 在线版只能通过网络操作,对团队协作友好
- 本地版既能网络也能离线,团队协作不太友好
APP
- 全在线模式:均保存在服务器
- 半离线模式:工程和库保存在本地,支持使用在线系统库
- 全离线模式:均保存在本地,不支持使用在线系统库
设置 - 保存
- 开启自动备份
- 开启自动保存
原理图DRC
Design Rule Check 自动化检查过程,EDA通过一定的规则设定检查原理图或PCB设计。确保符合特定规范或指导标准。
- 标准来源:设计-设计规则
- 检查与案例图 / PCB


下单
- PCB下单
- 下单前可在官网尝试领券,免费打样等
- 元件下单
- 器件标准化检查-对比嘉立创商城是否存在匹配元件
- 修改元件位号/名,也会导致不一致,但不影响,供应商编号一致即可
- SMT元件库
- SMT基础库 元件默认再流水线,下单帮安装更便宜
- SMT扩展库 当让嘉立创平台焊接时,需要人工换料价格会更贵(普通下单不会额外收费-与基础库一致)
- 器件标准化检查-对比嘉立创商城是否存在匹配元件
- 产生三份文件
- 坐标文件:一般是PCB上要打的孔
- Gerber文件:涉及PCB上的导线、丝印等
- BOM文件:物料清单,记录PCB需要用的电子元件种类及数量
网络
- 同一网络标识的引脚,表示连接在一起
- EDA会为每根引脚设置默认网络,除非用户指定,也可通过放置网络标识到导线上进行修改

常见器件
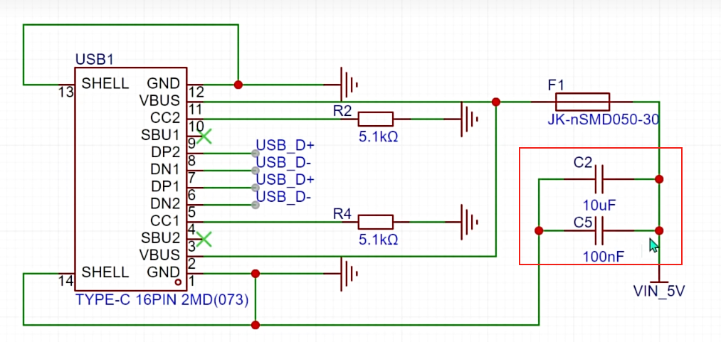
USB接口
micro usb接口属于 USB(Universal Serial Bus 通用串行总线)协议,规定了USB有几根引脚,每根引脚从左至右分别的功能



TypeC
接口选型
- 对角对称结构,使其不用区分正反,根据内部交互协议实现主从控制
- 分类
- 24pin 标准接口,功能丰富
- 16pin / 12pin 移除高速数据传输的TX引脚,只能是USB2.0的速度,依旧支持音视频、PD快充,省钱
- 14pin 砍掉音视频传输接口,成本降低不明显,不常见
- 6pin 仅保留供电能力,适合做低功率供电
| 标识 | 含义 | 备注 |
|---|---|---|
| A1、A12、B12、B1 | GND | 接地 |
| A2、A3、A10、A11、B11、B10、B3、B2 | TX、RX | 差分信号对,实现高速数据传输 |
| A4、A9、B9、B4 | VBUS | 电源正极 |
| A5、B5 | CC1 | 连接时判断索要电源/给别的设备充电 也可用于协商冲电协议,识别正反插等 |
| A6、A7、B7、B6 | D+(DP)、D-(DN ) | USB2.0数据传输 |
| A8、B8 | SBU1、SBU2 | 传输视频/音频信号 |






充电协议
提升电流/提升电压,但市面大多数线材设计都是用 5A设计,设计过大电流不安全
- 传统USB供电协议
- 【USB 1.0-2.0】 最大电流 500mA 电压5V
- PD协议
- 电压:5、9、15、20V
- PD3.1支持 28、36、48V
- 最大电流:5A
- 最大功率:100W(PD3.0),240W(PD3.1)
- 电压:5、9、15、20V
- QC协议
- 高通开发的快充协议,每个版本支持的电压电流不太一样
- QC 2.0
- 最高电流 3A
- 电压 5、9、12、20V
- 最大功率 18W
- QC 3.0
- 最高电流 3A
- 电压 3.6-20V(动态调整)
- 最大功率 24W
- QC 4.0/4+
- 最高电流 3A
- 电压与USB·PD兼容,支持5、9、12、20V
- 最大功率 100W
快充协商过程
- 初始连接 5V 标准电压供电【CC1 CC2 引脚】
- 充电头通过CC引脚检测连接的设备类型和方向
- 专用快充协议协商芯片
- 受电设备通常有专用的快充协议协商芯片,复制通过CC引脚与上游设备进行通信
- 协商芯片在接收到5V供电后,与上游设备进行通信,协商所需的更高电压和电流
- 芯片如:USB·PD控制器、Qualcomm·Quick·Charge控制器
- 通信与协商
- 协商失败处理
- 下游设备不支持快充协议或通信中断,充电头会继续维持初始5V供电

关键部分
滤波电容
- 经验取值100M以下晶振:10uF-应对低频干扰 100nF-应对高频干扰

线性稳压器LDO
- 低压差 18-4.5V转3.3V

电源开关
- 自锁开关

其他保护电路的部分
- 保险丝
电压标准来源
- 早期 mos管为主的半导体电路,为保证供电5V才能使用,5V成为行业标准
- 随着半导体制造工艺发展,芯片可在更低电压下运行,显著较少功耗和发热;尤其是现代高性能计算设备中,CPU和内存条通常使用1V左右电压即可
- 3.3V在嵌入式设备的应用,制作成本和功耗的平衡点
开关类
自锁开关
- 说明:按下后松开,不会自动弹起,如圆珠笔的开关
保险丝
- 传统保险丝:使用易熔断材料,一次性
- 当电路出现过载或短路时,电流突然增大,保险丝受热膨胀导致断流,切断电路
- 自恢复保险丝/自复位保险丝/PTC保险丝:重复使用
- 通常由 聚合物和导电颗粒(如碳黑或金属)组成
- 正常电流下,温度稳定,电阻较低,电流自由流动
- 过载条件:电流增加,保险丝过热,聚合物基质膨胀,内部导电颗粒间距增加,断开部分电流路径
- 高阻态:随着电流路径断开,电流减小,有效方式电路过载受损
- 冷却与自恢复:电流过载消除并降至正常水平后,保险丝冷却,聚合物自动收缩,电流路径重新建立,恢复正常
- 关键参数
- 保持电流:正常电流
- 跳闸电流:进入高阻值状态的电流


排针

外部晶振
元件选型
- 封装规格【长宽-英寸单位】
- 注意
- 电阻的高度基本保持一致,电容的高度差异明显
- 大容量电容放在小封装规格,会损失精度等
- 不建议选择 封装0201及以下的,太小不好焊
- 常见
- 0201
- 0402 表示4*2英寸大小
- 0603
- 0805
- 注意
电阻元件
| 贴片元件 | 插孔元件 | |
|---|---|---|
| 体积重量 | 小 | 较大 |
| 批量生产成本 | 低 | 较高 |
